114-2學期學位袍短期借用暫停暨畢業典禮借用通知

一、配合畢業典禮學位袍借用前置作業,學位袍自4/17起暫停短期借用申請及領取。
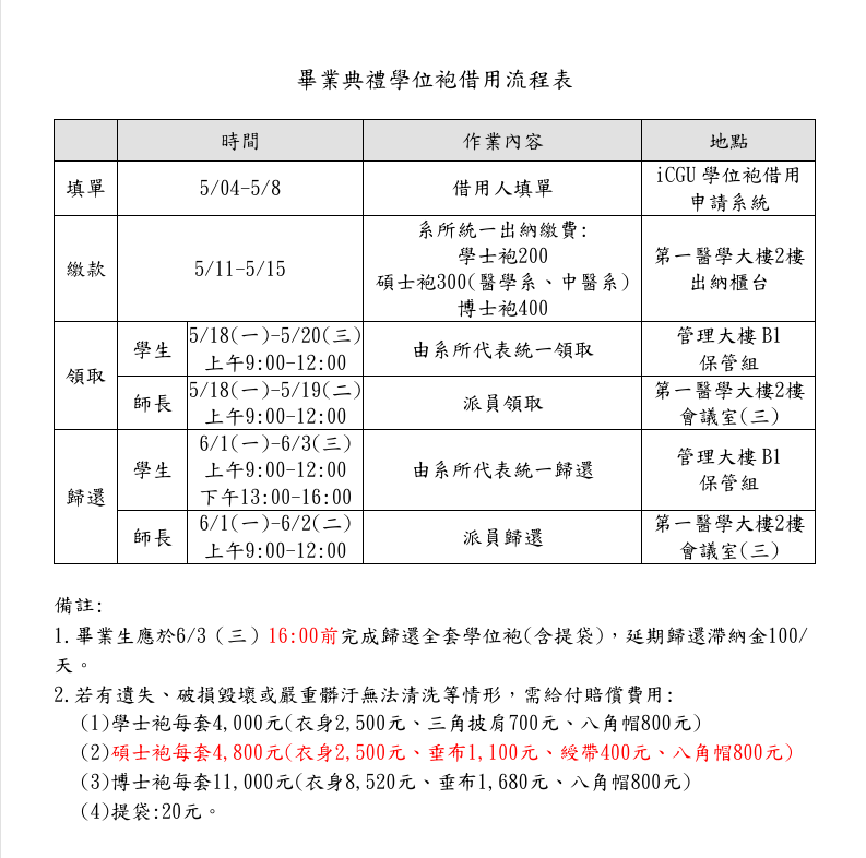
二、畢業典禮期間學位袍借用流程如下,詳細內容請參閱附件。
(一)學生
1.填單期間:5/4–5/8(至ICGU-學位袍借用申請系統)
2.繳款期間:5/11–5/15(系所統一繳款,第一醫學大樓2樓出納)
3.領取期間:5/18–5/20上午9至12時(系所統一領取,管理大樓B1保管組)
4.歸還期限:6/1–6/3上午9至12時、下午1至4時(系所統一歸還,管理大樓B1保管組)
(二)師長
1.領取期間:5/18–5/19上午9至12時(第一醫學大樓2樓第三會議室)
2.歸還期限:6/1–6/2上午9至12時(第一醫學大樓2樓第三會議室)
三、畢業典禮結束學位袍清洗整理後預計於115-1學期重新開放短期借用。
四、如有任何疑問,請洽總務處鄭小姐(分機5035)。

短期借用說明


 短期學位袍借用公告

一、申請方式

  • 申請期間:9月底至畢業典禮前一個月。

二、繳費說明

1. 繳費地點:總務處出納組(第一醫學大樓 2 樓)

2. 繳費時間:9:00~16:30

3. 短期借用費用

o 使用一週

§ 學士袍:NT$200

§ 碩士袍:NT$300

§ 博士袍:NT$400

o 使用二週

§ 學士袍:NT$300

§ 碩士袍:NT$400

§ 博士袍:NT$500

4. 出國研修生另須繳交保證金及租金(※ 保證金於學位袍全套歸還後,返還至借用人個人帳戶。)

(一)保證金
           o 借期六個月以下:

§ 學士袍:NT$2,000/次

§ 碩士袍:NT$2,400/次

§ 博士袍:NT$5,500/次


    o 借期六個月以上:

§ 學士袍:NT$4,000/次

§ 碩士袍:NT$4,800/次

§ 博士袍:NT$11,000/次

      (二)租金

o 借期六個月以下:NT$1,000/次

o 借期超過六個月且未滿一年:NT$2,000/次

5. 校友另須繳交保證金

       § 學士袍:NT$4,000/次
§ 碩士袍:NT$4,800/次
§ 博士袍:NT$11,000/次



三、領取方式

  1. 領取地點:總務處保管組(管理大樓)
  2. 領取時間:9:00~16:30
  3. 委託代領:須提供驗證碼予代領人。

四、歸還方式

  1. 本校師生及校友:請於歸還期限前之上班時段,至總務處保管組(9:00~16:30)辦理歸還。
  2. 出國研修生:研修結束後一週內之上班時段,至總務處保管組(9:00~16:30)歸還。

五、注意事項

  1. 未於規定期限內歸還者,須繳交滯納金,每逾一日每套 NT$100
    (如有延遲歸還,請先至出納組繳交滯納金,再將學位袍及繳款證明送交保管組。)
  2. 借用之學位袍如有嚴重污損、破損、毀壞或遺失,借用人須負賠償責任。
  3. 已繳交保證金者,將於學位袍全套歸還後返還至借用人個人帳戶。
  4. 配件遺失或損壞賠償費用如下
    • 學士袍(每套 NT$4,000
      • 衣身 NT$2,500
      • 三角披肩 NT$700
      • 八角帽 NT$800
    • 碩士袍(每套 NT$4,800
      • 衣身 NT$2,500
      • 綬帶 NT$400
      • 八角帽 NT$800
      • 垂布 NT$1,100
    • 博士袍(每套 NT$11,000
      • 衣身 NT$8,520
      • 八角帽 NT$800
      • 垂布 NT$1,680
  5. 如需續借,請先辦理歸還手續後,再重新申請。


短期借用流程圖

學位袍申請QR-code

公告單位:總務處事務組
承辦人:鄭又嘉
聯絡分機:409-3206