移到主要內容
您的瀏覽器不支援JavaScript功能,若網頁功能無法正常使用時,請開啟瀏覽器JavaScript狀態
:::
回首頁
網站導覽
English
長庚大學
醫學系
Search
搜尋
最新消息
系所簡介
沿革與展望
本系特色
教育目標
核心能力
專業素養
醫學系系歌
成員簡介
系所主任介紹
系主任的話
系主任經歷
醫預科主任
副系主任
張玉喆 副系主任
劉濟弘 副系主任
歷屆主任
教學師資
基礎醫學科
人文社會醫學科
臨床醫學科
通識教育學科
醫學系委員會
課程簡介
六年制醫學系
必修科目
課程地圖
各年級課表
替代課程
學分抵免
國考參考書目
教學研究
生命科學研究
大專學生研究計畫
國科會大專生研究計畫
健康文教基金會暑期研究計畫
會議補助申請
傑出表現
學業優良獎
長庚文學獎
論文獎
長庚青年
其他優良表現
招生資訊
招生特色
申請入學
繁星推薦
分科測驗
轉系辦法
醫師科學家培育計畫
醫學科學學士學位學程
醫學教育組碩士班
6+0 AIMD計畫
重要活動
新生家長座談會
研究競賽
白袍加身
畢業典禮
學術活動
系上活動
醫學營
迎新宿營
系卡
大醫盃
醫學之夜
國際交流
交換學生補助
教育部學海計畫
境外短期學分課程
國際學術會議補助
相關作業時程
甄選作業要點
交換學生心得
學海築夢
視訊交流
歷年心得
規章辦法
學務類
教學研究類
醫學生輔導
教師升等辦法
委員會章程
計畫聘用人員相關
聯絡方式
聯繫我們
醫學系官方LINE
首頁
系上公告
最新消息
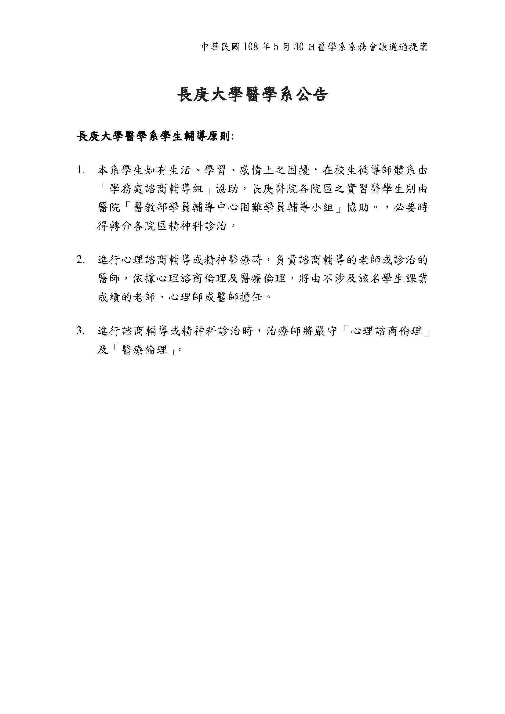
【醫學系公告】醫學生輔導原則
發布日期:2019/06/10
點閱 :
143
友善列印(另開視窗)
分享至臉書
分享至 Line
回上一頁