移到主要內容

組織架構圖

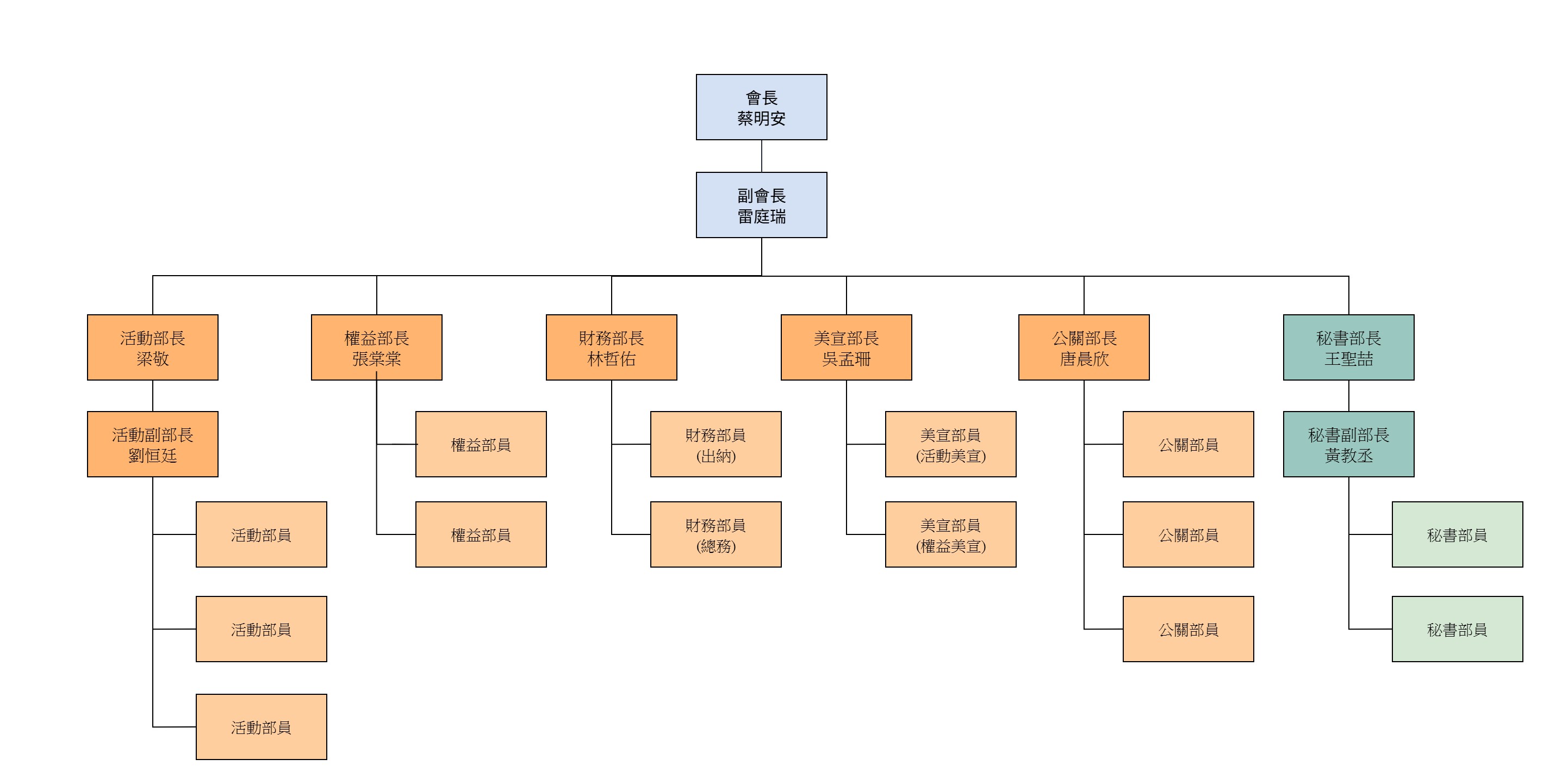
學生會幹部組織架構圖

學生會幹部組織架構圖

會長部

作為學生會的核心決策單位,負責規劃全年的發展方向與統籌協調。

  • 核心工作: 負責組織內部的行政管理、召開部首會議、推動重大政策。

  • 對外代表: 代表全體學生參與校級行政會議,與校方高層(校長、學務長等)溝通,並處理與他校學生會的交流合作。

秘書部

學生會的「行政中樞」,負責處理繁瑣但極為重要的庶務工作。

  • 資訊管理: 負責會議記錄(部首會、全體大會)、公文撰寫與收發。

  • 內部溝通: 建立組織內的通訊錄、行事曆管控,並協助維護學生會辦公室的日常秩序。

活動部

學生會的「創意發動機」,負責策劃並執行各項大型校園活動。

  • 校園盛事: 籌備如校園演唱會、聖誕週、市集、電影放映、或是相關慶祝活動。

  • 流程管控: 包含活動企劃撰寫、場地借用、硬體設備接洽及當日流程執行的現場指揮。

公關部

學生會的對外聯繫與社群小編,負責提升組織形象與對外聯繫。

  • 廠商洽談: 尋找外部贊助、洽談特約店家(如林口 A7 體育大學周邊商圈),為學生爭取福利。

  • 社群經營: 負責學生會官方 FB、IG 的經營,撰寫文案、即時回覆訊息。

權益部

學生會的「發言人」與「監察員」,以維護同學在校權益為首要任務。

  • 權益爭取: 針對校園生活(如交通車班次、宿舍硬體、餐廳品質)收集學生意見,並在相關會議中提出建言。

  • 議題推廣: 舉辦與學生權益相關的講座或問卷調查,確保學生的聲音能被校方聽見。

財務部

財務部負責掌管所有金流,確保經費使用的透明與合法。

  • 經費核銷: 審核各部門的報帳單據,辦理預算編列與決算審查。

  • 學生會費管理: 負責學生會費的收取紀錄,並定期公開收支報表與通過議會審核。

美宣部

學生會的「視覺包裝師」,負責所有活動與宣傳的視覺輸出。

  • 視覺設計: 製作活動海報、社群貼文懶人包、手冊排版以及學生會限定周邊紀念品。